我司现对江苏省如皋市长江镇疏港路6号公司内废旧物资进行措置,具体事项布告如下:
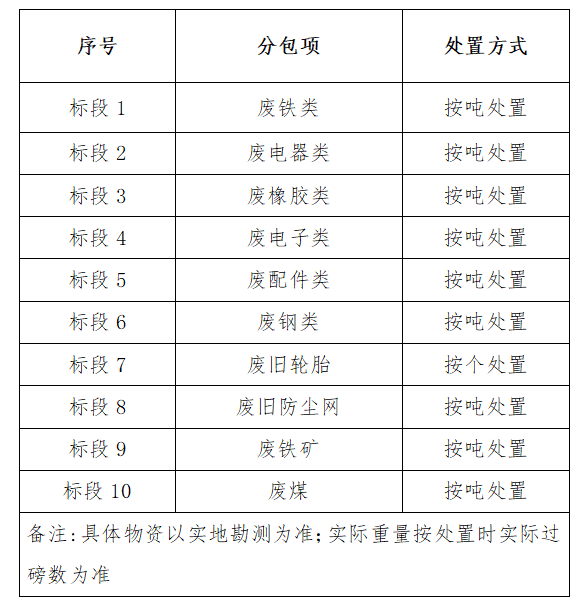
一、措置废旧物资情况

二、报名前提
1.报名方式:回收方应于2023年8月23日16:00前将报名资料发送至联系人邮箱,过期报名无效。报名资料要求如下:
(1)交易牌照扫描件(加盖公章);
(2)法人代表身份证扫描件(加盖公章);
(3)个别经营户提供身份证扫描件;
(4)对列入失信被执行人、沉大税收违法案件当事人名单、当局采购严沉违法失信行为纪录名单的公司,回绝参加本项目。查问渠路:“信誉中国”网站(https://www.creditchina.gov.cn/)、中国当局采购网(http://www.ccgp.gov.cn/search/cr/),应提供加盖企业公章的有关网页查问截图扫描件。
(5)请严格依照报名资料模板填写相应资料,邮件名称请备注“公司名称+联系人+联系电话”。
三、其他事项
报名资料通过资格审查后,另行通知实地踏勘的功夫及报价要求。
四、联系方式
联 系 人:刘先生
联系电话:0513-68770304
报名邮箱:jingjing.cai@cfth.cn
附件:废旧物资回收报名资料
曾氏贵宾会官网
2023年8月11日